|
× [PR]上記の広告は3ヶ月以上新規記事投稿のないブログに表示されています。新しい記事を書く事で広告が消えます。 |
|
簡易でいいから音声信号確認用のアンプがほしくて、簡単なものを作りました。
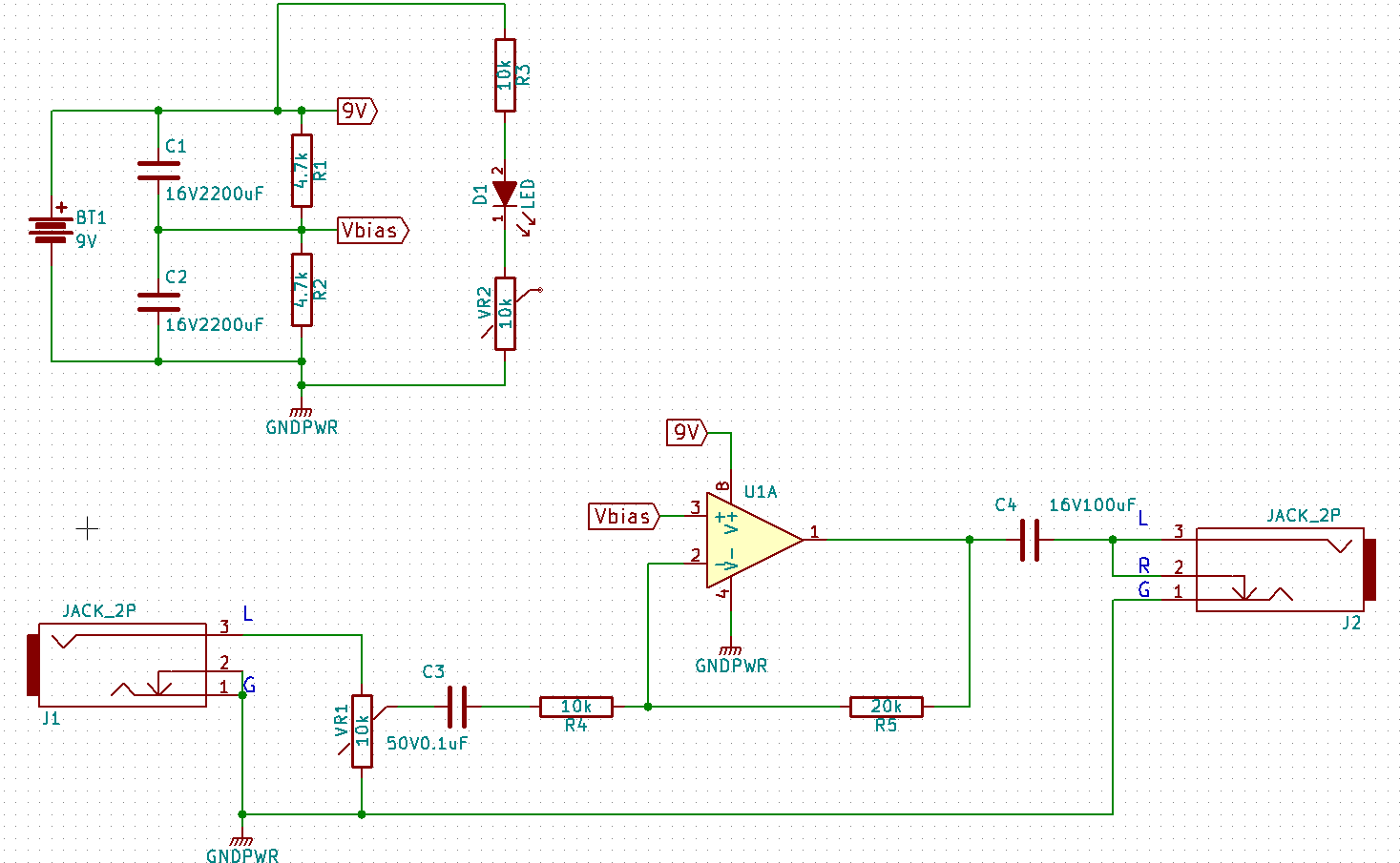
NJM5532が低雑音アンプっぽいからそれで作ってみたら、 ドライブ能力が低いらしく、増幅比が低いです。(2倍) あとこのアンプを通すと低音が出てないような気がします。 とりあえず手元のイヤホンでは聞けるから良しとします。 簡易のギターアンプはLM386Nを使ったものがあるみたいです。 THE386アンプ 必要になったら再挑戦しましょう。 以下回路図と外観です。 PR |
|
|
